搜全网
今日头条
社会热点
独家观察
经济视角
学术探讨
会展交流
财经金融
经济与法
社会视野
产业振兴
文化殿堂
中华名家
改革实践
党建实务
工艺美术
参考快讯
通知公告
期刊目录
首页
今日头条
社会热点
独家观察
经济视角
学术探讨
会展交流
财经金融
经济与法
社会视野
产业振兴
文化殿堂
中华名家
改革实践
党建实务
工艺美术
首页
今日头条
社会热点
独家观察
经济视角
学术探讨
会展交流
财经金融
经济与法
社会视野
产业振兴
文化殿堂
中华名家
改革实践
党建实务
工艺美术
所在位置:
首页
>
参考快讯
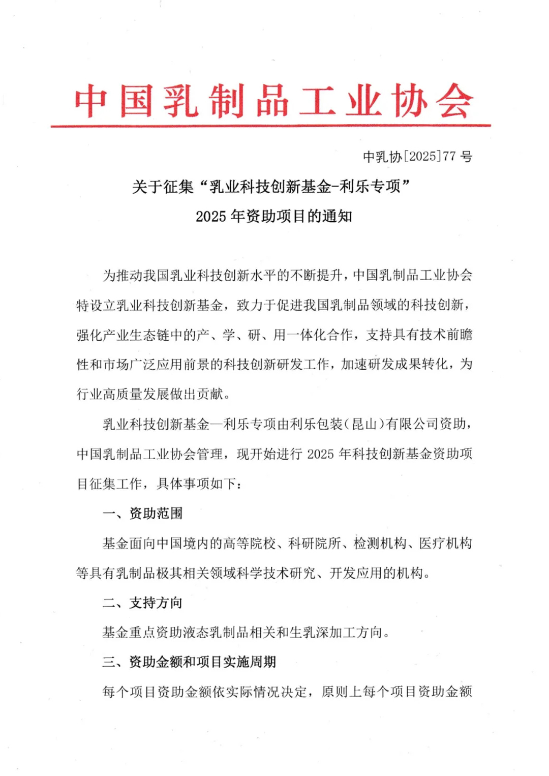
关于征集“乳业科技创新基金-利乐专项”2025年资助项目的通知
时间:
2025-09-30 09:09:49
来源:
中国集体经济网
作者:
中国乳制品工业协会
点击:
次
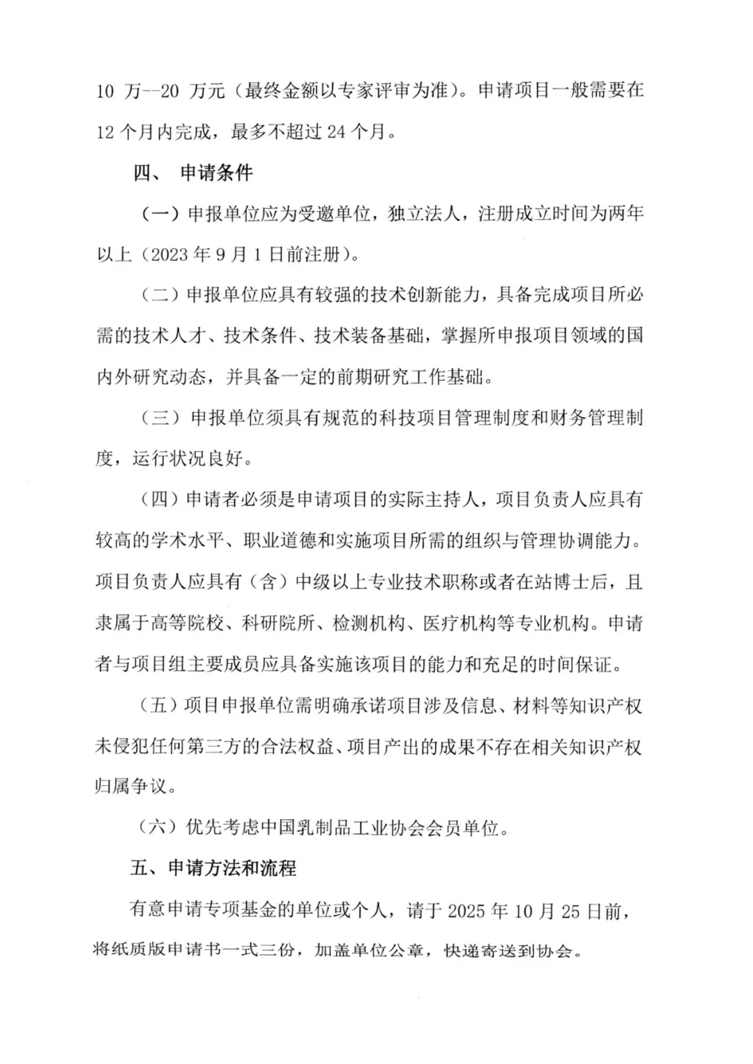
中国乳制品工业协会关于征集“乳业科技创新基金-利乐专项”2025年资助项目的通知
上一篇:
关于征集“十四五”轻工领域先进…
下一篇:
2025 中国(北京)国际精品陶瓷博览
《中国集体经济》期刊
|
期刊简介
|
通知公告
|
联系方式
|
编委会
|
投稿须知
|
广告联系
|
理事会
版权所有 Copyrights © 2021 中国集体经济网 ALL RIGHTS Reserved
京ICP备13038512号-1
京公网安备110102000557
刷新
回顶部